The documentary The Invisible War was released on June 22, 2012. Since then, politicians and the branches of defense have all attempted to find solutions to deal with the harrowing process of prosecuting rape in the military. However, we continue to see, or rather not see, sexual assault without a fair carrying of justice. Fast forward to 2013, Senator Kirsten Gillibrand (Democrat-New York) proposed Senate Bill 1752 also known as the Military Justice Improvement Act (MJIA). The MJIA proposes that the United States military relinquish prosecution and defense of sexual assault to independent parties.
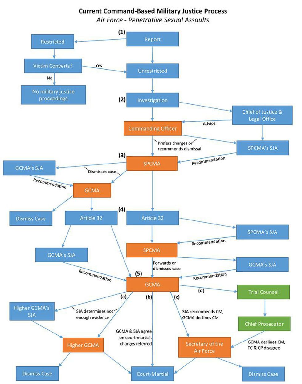
To understand the impact this will have, we have to realize how unholy the military justice system is. Currently this is the military system and the civilian system side by side:
These charts (given to us by the non-profit Protect Our Defenders) show why many cases are dropped. There is a more detailed description of the chart here. The MJIA would aim to reduce the influence of commanding officers and basically make the military chart resemble the civilian chart.
Now to the debate in Congress. This bill has surprising bipartisan support and opposition. Senator Gillibrand, a Democrat, has been working with senators ranging from Ted Cruz (Republican) to Elizabeth Warren (Democrat) to get the MJIA approved. As expected, the negation is led by the Pentagon, along with some of Gillibrand's allies, most notably Senator Claire McCaskill (Democrat) and Senator Lindsey Graham (Republican).
First, the affirmation for passing the MJIA:
The MJIA will streamline the process and make justice more obtainable:
This is possible by removing commanding officers' bias from the process. Colonel Don Christensen, a former Air Force prosecutor and the most experienced prosecutor of sexual assault until his retirement, says that "he felt like a district attorney who had to ask the mayor for permission before charging every case. He couldn't do anything — call an expert witness, add or drop charges, strike a pretrial agreement — without the approval of the convening authority. And the convening authority was usually a very busy two-star general or higher."
While the process of actual conviction is already a long and hard one, getting the case to court is also derailed with military bureaucracy.
Next the negation:
Many military personnel worry about the chain of command and how this will be impacted. The MJIA allows for example, Colonels like Christensen to override desires of other higher ranking officers. Sen. Lindsey Graham goes as far to say that the bill will "fire every commander and replace the commander with a bunch of military lawyers." This argument seems to think that the MJIA will take away power, when in reality, it is only taking one job away from commanders. Many would welcome a lighter workload and the cases would be handed over to the trained lawyers in the military.
Obviously, this legislation won't be the end all solution to a problem. Rather the MJIA is a stepping stone to justice. Recently, the affirmation scored a victory when it was revealed that the Pentagon provided misleading information to Congress in order to keep the MJIA from passing. In lieu of this development, Congress reuploaded the MJIA to its yearly calendar for debate.
In the end, the legislation's job is to bring justice to victims of abuse in the military. Being brought back on the calendar means the bill will be debated once more and has a higher chance of passing. With a clear plan and the backing of many highly qualified groups and individuals, it could finally be time for Congress act swiftly and pass a landmark legislation to change the status quo.























